Instance Verification Kit (IVK)
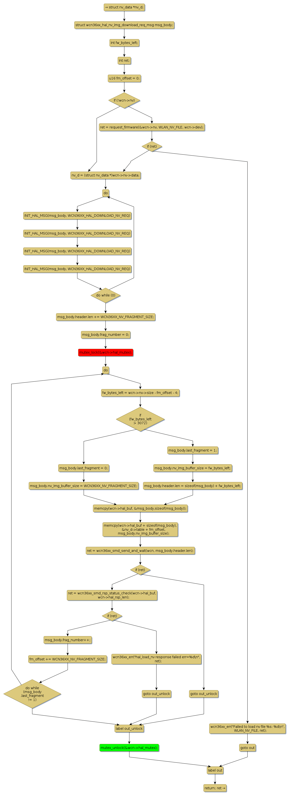
mutex lock @ [8558+28+/linux-3.19-rc1/drivers/net/wireless/ath/wcn36xx/smd.c]
Instance Signature: hal_mutex
|
The Matching Pair Graph:
|
|
Function Name
|
Control Flow Graph (CFG)
|
Events Flow Graph (EFG)
|
Source Correspondence
|
|
wcn36xx_smd_load_nv
|
|
|
[7976+19+/linux-3.19-rc1/drivers/net/wireless/ath/wcn36xx/smd.c]
|